5536
今日商品数
商品 店铺

历史记录

可调节水蒸发焓的持续多孔水凝胶非织造布用于高渗液伤口的全阶段愈合

作者: 高分子科技

2024-12-25

有效的渗液管理对促进伤口愈合至关重要。医用敷料因其广泛的吸收性、透气性及实用性等在伤口愈合治疗过程中展现巨大潜力。目前,现有敷料在全阶段维持稳定湿润微环境促进伤口愈合方面仍面临挑战,特别是高渗液伤口湿润环境的维持显得不足。因此,探索如何利用敷料有效管理渗液并精准调控伤口分阶湿润环境是目前材料与医学领域共同研究的热点。

期, 东华大学朱美芳/侯恺研究团队 构建了一种新型的水凝胶非织造布(Gel-Fabric)作为敷料的吸收层(图1)。它具有不对称的两亲性表面和持久的微观多孔结构,可有效地动态调节伤口表面的水分,同时具有优异的吸湿、渗透和保湿性能。水凝胶非织造布可以在愈合前期吸收多余的渗出物并促进蒸发,然后在愈合后期保持伤口的水分环境。这是一种 无需更换敷料,全程一步治疗高渗液伤口的新方法,具有重要的临床意义。

新型水凝胶非织造布的设计原理图

在这项研究工作中,首先通过动态原位聚合纺丝法连续化制备具有可调水态的非织造用吸水纤维(P 15 /C x 纤维) 聚乙二醇二丙烯酸酯 PEGDA)为交联网络骨干,同时 NaPAA-g-CMC聚合物链穿插到 交联网络中形成半互穿三维网络结构。与传统的亲水纤维不同,本征吸水纤维可以利用聚合物网络结构促进中间水的形成,有效捕获结合水,能够实现大量水分储存,并在改变水的状态方面表现出卓越的性能。

本研究通过整合亲水性本征吸水纤维和疏水性超细PET纤维,构建了具有非对称两亲性表面和持久微观多孔结构的水凝胶非织造布(图 2)。本征吸水纤维的强亲水性削弱了孔间毛细力,从而降低了自由水的垂直泵送能力,导致液滴积聚。因此,我们利用疏水超细PET纤维构建微孔结构,可以产生较强的毛细效应。同时,将PET纤维与吸水纤维混合,使材料的亲疏水性协调一致,产生Young-Laplace压力,促进自由水的显著渗透和输运。

新型水凝胶非织造布的制备示意图

为了证明新型水凝胶非织造布出色的液体管理能力 垂直吸收的特性,研究人员对不同结构和组分的材料的浸润性、反重力吸收和蒸发特性进行测试。结果显示新型水凝胶非织造布仅在6秒内就完全吸收了液滴, 同时 保持了其连续输送液体的能力(图3)。而且,吸水纤维在吸收液体后会膨胀成凝胶态纤维,形成凝胶堵塞效应,将液体锁在原位 效避免伤口 周围皮肤 发生浸渍 同时,吸水纤维将部分自由水转化为中间水,降低水分蒸发所需的能量,促进液体蒸发。这有利于在愈合前期有效引流和去除多余的渗液。愈合后期材料内结合水的存在提高了水的蒸发焓,这可以满足创面愈合后期渗出物减少时保持创面水分的需要。

 3 新型水凝胶非织造布的液体管理性能

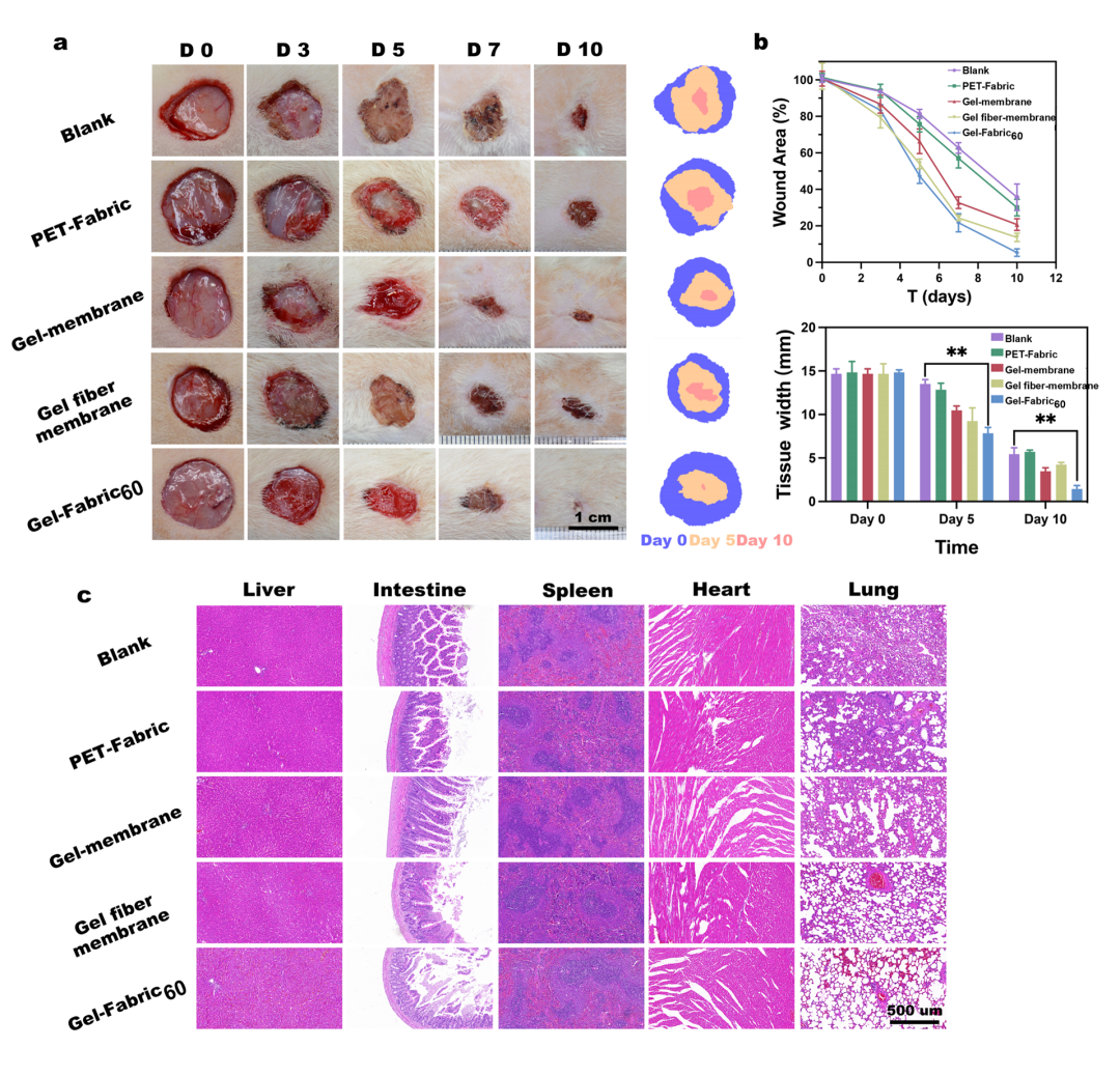
新型水凝胶非织造布的化学修饰和物理结构设计对有效管理渗液 维持伤口适宜水分环境起决定性作用。本课题组设计的新型水凝胶非织造布通过其非对称两亲性多孔结构和吸水纤维调控水态的作用协同管理伤口渗出物,能有效闭合皮肤深层伤口,而且 在愈合 后期 仍能维持 适宜湿润环境 避免疤痕组织的生成。在大鼠背部构建1.5 cm的全层皮肤缺损模型评估中,该水凝胶非织造布展现出良好促肉芽组织生长、胶原蛋白沉积 和伤口愈合特性。因此,治疗的有效性证明新型水凝胶非织造布维持高渗液伤口细胞增殖和上皮组织再生所需的最佳含水量,是修复高渗液伤口的理想候选材料。

图4新型水凝胶非织造布闭合全层皮肤损伤

以上研究成果以 Hydrogel-Based Nonwoven with Persistent Porosity for  whole-stage Hypertonic Wound Healing   by Regulating of Water Vaporization Enthalpy为题,发表在 Biomaterials( 10.1016/j.biomaterials.2024.123036 )   。该工作得到国家自然科学基金、国家重点研发计划项目等支持。




提示

×

您当前尚未登录,如需购买当前文章,请立即登录

底部

Copyright © 2035 CFM All Rights Reserved. 上海让雷智能科技有限公司版权所有

上海市浦东新区浦发江程广场2号楼520室 客服电话021-69760515

域名备案:沪ICP备17024305号-6 

沪ICP许可证号: 沪B2-20200070

沪EDI许可证:沪B2-20200070 

沪公网安备 31010402004261号 sitemap.xml