5536
今日商品数
商品 店铺

历史记录

第三届中国静电纺丝非织造材料大会在天津召开

作者: 中国产业用纺织品行业协会

2025-03-31

3月29~30日,第三届中国静电纺丝非织造材料大会在天津召开。大会由中国纺织工业联合会指导,中国产业用纺织品行业协会主办,天津工业大学、东华大学、中产协静电纺丝非织造材料专业委员会共同承办。  

作为我国静电纺丝领域规格最高、规模最大的学术盛会之一,大会围绕纳米纤维基础理论研究与技术创新、静电纺丝装备研发与产业化应用、静电纺丝非织造材料在医疗、能源、环保等领域的跨界融合等方向展开深入探讨。  

中国纺织工业联合会副会长、中国纺织工程学会党委书记李陵申中国产业纺织品行业协会会长大会执行主席李桂梅天津工业大学副校长大会执行主席李越东华大学科研院院长、中产协静电纺丝非织造材料专业委员会主任大会执行主席丁彬等领导嘉宾,以及400余名来自高校、科研院所企业的专家学者、研究人员师生代表参会

大会开幕式、特邀报告、闭幕式分别由天津工业大学纺织科学与工程学院常务副院长刘雍,江西师范大学教授侯豪情,清华大学教授、国家杰青张莹莹,天津科技大学教授程博闻,北京化工大学教授杨卫民,东华大学纺织学院副院长王先锋主持。  


高端视点

 

静电纺丝技术作为21世纪材料科学的革命性突破,正在重塑全球纺织产业的创新版图。大会从行业战略布局、高校创新实践、产业升级路径、技术前瞻探索维度,构建中国静电纺丝非织造材料发展的全景坐标系。

李陵申在致辞中表示,纳米科技已成为推动科学发展的重要引擎,全球主要国家和经济体纷纷将纳米科技作为未来科技、工业和经济领域竞争的制高点,静电纺丝技术也迎来了重要的发展机遇。他建议,以需求为导向,锚定未来产业方向,推动技术跨界融合创新链、产业链融合,优化教学科研模式,培育工程复合人才搭建开放创新平台,拓展学术交流圈子,加速科技成果转化与转移

李越致辞表示,学校依托纺织学科优势,率先开展静电纺丝技术的基础研究与产业化应用探索,逐步形成了从基础理论到装备研发、从材料设计到终端产品的全链条创新体系。希望通过本次会议的召开,各位同仁进一步强化基础研究,突破技术瓶颈;深化产学研协同,加速成果转化;进一步拓展应用场景,让纳米纤维材料在高端装备制造、生命健康、低碳经济等领域发挥更大作用。

李桂梅致辞表示,面对新形势、新机遇,行业仍要通过科技创新,聚焦解决静电纺丝纳米纤维量产稳定性、产品功能性等问题;深挖产业化应用潜力,聚焦航空航天、新能源电池、生物医用、电子信息等高端前沿应用领域;关注国际发展大趋势,前瞻性布局静电纺丝产业发展的绿色化和低碳化;关注静电纺丝产业的标准化建设,通过标准不断引领和提升行业发展。    

丁彬致辞表示,我国静电纺丝非织造材料领域呈现出蓬勃发展的态势,产学研协同创新结出丰硕成果,未来将聚焦基础研究、中试转化与产业化应用的全链条衔接问题,通过搭建产学研协作平台推动技术路线探讨与资源整合。希望静电纺丝同仁打破学科壁垒,构建“纳米纤维+”的创新范式,突破纳米纤维材料高通量制备、低成本绿色循环等技术瓶颈,增大基础科研力度,积极将科研成果推向产业化应用。

            


技术赋能


香港理工大学纤维科学与技术讲座教授、副院长王训该作《纳米纤维从装置到应用》主题报告,重点关注静电纺丝技术从装置到应用的全流程发展。电纺装置的发展和设备改进,包括线圈纺丝、无针纺丝和自动化控制技术,显著提高了纤维的均匀性和生产效率。在应用方面,电纺纳米纤维因其高比表面积、形貌可控和设计性强在多个领域展现出广阔应用前景,包括过滤材料、防水透湿、能量存储和生物医学等领域的创新应用。    

南开大学教授焦丽芳作《静电纺丝技术与可再生能源利用》主题报告。“双碳”背景下,高效利用可再生清洁能源是我国重大战略需求。电化学储能和氢能可有效平抑大规模可再生能源发电接入电网带来的波动性。报告介绍了围绕可再生能源的高效存储和催化转化,开展低成本、规模储能二次电池和电解水制取绿氢研究。

浙江大学教授柏浩作《仿生热控纤维与织物材料》主题报告。利用热控纤维与织物调节热量传递过程与效率是维持人体体温和正常生理功能的重要方式,也是纺织品领域长期研究的重要课题。报告围绕北极熊毛等天然动物毛发的微结构与其保暖机制,纤维仿生微结构调控与制备工艺等介绍了相关科研成果。    

韩国全北国立大学教授 Hak Yong Kim作《用于锂硫电池的多硫化物阻隔性隔膜及高容量硫主体阴极》主题报告。针对多硫化锂的缓慢反应以及穿梭效应限制锂硫电池的实际应用等问题,引入了新型金属有机框架(MOF)衍生的Co9S8阵列,将其制备在赛尔格(Celgard)隔膜上,并与酞菁铟集成;同时提出了一种具有介孔空心碳纳米结构的阴极材料。该类隔膜的锂硫电池性能优异,并具有良好循环稳定性。

天津工业大学教授林童作了题为《压电与声电纳米纤维无纺布的研究进展》的主题报告,重点分享了具有压电性能的静电纺纳米纤维无纺布在能量收集与声电转换领域展现出巨大的应用潜力,特别是该团队近年来在材料创新、器件开发、性能提升和应用拓展等方面的研究进展。

天津大学教授封伟作《智能热控复合材料研究》主题报告。在光热材料领域,团队基于偶氮苯光致异构化特性,开发出高储能偶氮光热材料,同时与碳基纳米材料复合构建出高效光热转换复合材料,实现了光能的长周期存储与可控释放。针对高功率电子器件散热需求,通过多尺度三维网络结构优化和软弹性聚合物设计,得到兼顾高导热、软弹性的聚合物基导热复合材料。在智能热领域,团队创新提出热导率自适应环境变化的智能导热材料,实现复杂环境智能化调节功能。    

东华大学教授严锋作《聚离子液体电纺丝纤维》主题报告。聚离子液体是指由离子液体单体聚合生成的,在重复单元上具有阴、阳离子基团的一类离子聚合物,兼具离子液体和高分子聚合物的优良性能。报告介绍了聚离子液体电纺丝纤维制备及其在能源科学、智能材料领域的应用。         

华中科技大学教授陶光明作《智能纤维器件与装备技术研究》主题报告。分享了其团队在智能纤维器件与装备领域方面的最新研究进展,如跨尺度宽光谱光热精准调控织物器件,实现汽车和人体的有效降温;无感化生命体征监测装备,通过“无感化交互传感-全覆盖实时传输-云边端协同处理”三位一体技术,对人体进行长期、实时、无感化的监测心率、呼吸、体温、动作模态等体征信息;实现体内导航一任务-循环的微创医疗纤维机器人"Fiberbots"等。    

天津工业大学教授张拥军作《仿蛛丝高强高粘凝胶纤维研究》主题报告。报告介绍,团队用深共晶溶剂替代水作为溶剂,有效提高了单体溶液的可纺性,通过连续纺丝-聚合工艺成功制备了深共晶凝胶纤维。进一步引入α-螺旋多肽结构有效提升了纤维的力学性能。类似于天然蜘蛛丝,该凝胶纤维不仅具有优异的韧性,还具备高粘附性,并在环境条件下表现出良好的稳定性。该纤维可被用于人体运动、体温和表面肌电信号的监测,展现出在可穿戴健康监测设备中的巨大应用潜力。 

      


多维共论


大会聚焦静电纺丝新材料、新技术、新装置,静电纺丝非织造材料与能源、环境、生物医学、产业化等五大主题,分五个分会场进行报告交流,分享了静电纺丝新研究、新应用、新动态,促进科技成果转化。

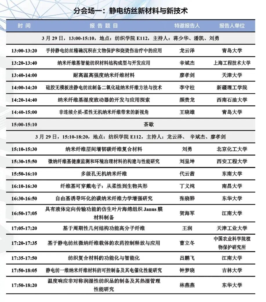
分会场一:静电纺丝新材料与新技术

分会场二:静电纺丝非织造材料与能源

分会场三A:静电纺丝非织造材料与环境

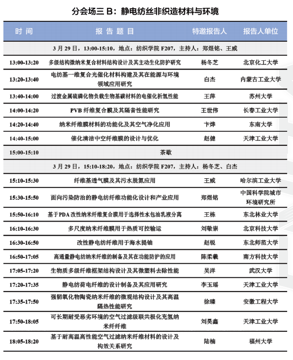
分会场三B:静电纺丝非织造材料与环境

分会场四:静电纺丝非织造材料与生物医学

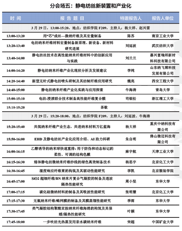
分会场五:静电纺丝新装置和产业化



荣耀时刻

 

中产协总工程师李昱昊发布了静电纺丝领域的学术带头人科技成果转化先锋青年科技新锐

天津科技大学 教授程博闻、北京化工大学教授杨卫民荣获“学术带头人”。

天津工业大学教授刘雍、东华大学教授王先锋荣获“青年科技新锐”

北京科技大学教授李从举、佛山微迈科技有限公司朱自明荣获“科技成果转化先锋”

大会还发布15大会优秀报告15个大会优秀墙报。





提示

×

您当前尚未登录,如需购买当前文章,请立即登录

底部

Copyright © 2035 CFM All Rights Reserved. 上海让雷智能科技有限公司版权所有

上海市浦东新区浦发江程广场2号楼520室 客服电话021-69760515

域名备案:沪ICP备17024305号-6 

沪ICP许可证号: 沪B2-20200070

沪EDI许可证:沪B2-20200070 

沪公网安备 31010402004261号 sitemap.xml